Welcome to Excellent Porcelain Co.Ltd.
Member
Sign In
Contact Us
Home
Products
Collections-VIP
Dinner Set
Tea Set
Kids/ Breakfast Set
Christmas
Gift set
About Us
Company Overview
Enterprise certificate
Factory Tour
Contacts
Feeds
Home
Products
Collections-VIP
Dinner Set
Tea Set
Kids/ Breakfast Set
Christmas
Gift set
About Us
Company Overview
Enterprise certificate
Factory Tour
Contacts
Feeds
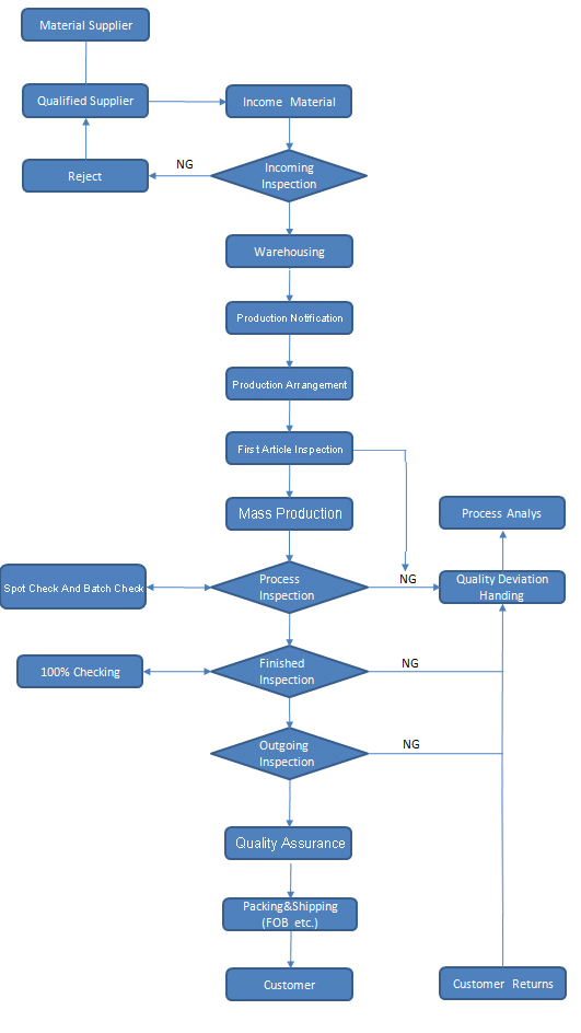
Quality Control
Quality Control
Home
About Us
Quality Control
About Us
Company Overview
Factory Tour
Enterprise certificate
Quality Control
Contact us
Contact us
Factory : Excellent Porcelain Co., Ltd. , Min'an, Beiliu, Guangxi Province, China
Showroom: 4 Floor, Block C, Lijing Business Centre, No.57 Busha Road, Longgang, Shenzhen, China. zipcode: 518114
Email/Skype: mick@epicomcn.com
Tel: +86 755 25688085
Wechat/whatsapp: +8615013888175
TOP